+-
如何用行业词库做出一图读懂系列,这才是你客户想看的图解



图解的方式,能让用户直观对一个项目有整体的了解与把握。因结构和篇幅的限制,无论是思维导图、内容规划图、一图读懂类型的图解,均以精简的方式进行表达。



做过图解的都知道,在图解简练的表达方式背后,投入的时间精力其实并不少。


想让整体构架清晰,必须凸显图解的核心主题,清楚该图解想传递什么信息,所传递的信息是否用户感兴趣的?这些前提下,都需对该项目十分熟悉,且清楚用户想要什么,让用户迅速有效地掌握内容信息。


本期分享思路,借助5118「行业词库」功能,让创作者如何以最快的方式,整理出该用什么关键词作为切入点,搭建一份用户感兴趣且让其感到有所收获的图解。



5118「行业词库」汇聚各行业达亿万级的用户搜索词,多维度的数据提取,全面剖析一个行业中所有网民查询需求,让我们更准确的把握行业流量运营。



人的思维是发散的,利用「行业词库」辅助,不断掌握行业目标线索,不断激发创作灵感。


先从「行业词库」第一个“高频词汇列表”看看如何索取灵感。



高频词汇列表:是指在该词库总量里提取出最高频的词汇,出现的频率越靠前,代表网民对这些词汇越为关注,也体现了网民最核心的需求。


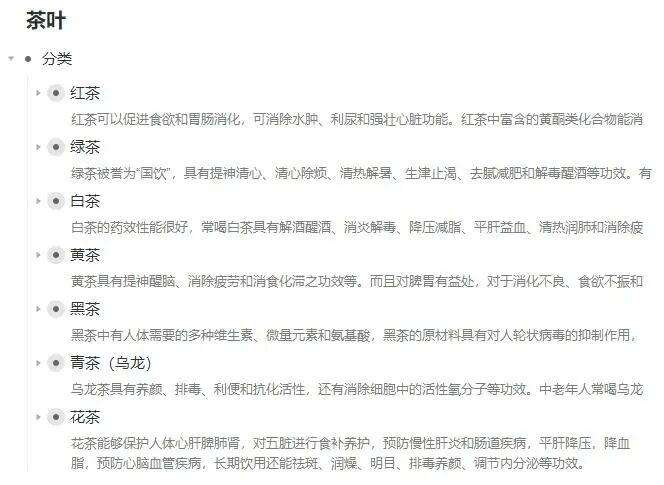
在最高频词汇“茶叶”的关键词中,“茶叶的种类”与“茶叶的功效”一眼纳为首选。



再从“更多数据”中发现,排列靠前的高频词,几乎也出现了茶叶的几大分类,“红茶、绿茶、黑茶、白茶、花茶、乌龙茶”,除了较为小众的“黄茶”,这些都备受关注。



点击对应词汇展开关键词数据,发现每一项种类当中,均被问到“对应茶叶的功效”。




因此,第一层的茶叶分类及功效的内容便安排上。



接着再从其他排列的高频词中,找出更多关联线索,开展下一层关键词内容的展开,比如“茶叶排行榜、区别、品牌、产地”等词中,便可将第一层的分类展开对应茶叶的发酵程度、加工程序、名茶代表等重点内容。



这样便形成了一张关于茶叶分类的图解大全。



当想围绕茶叶分类关键词扩展下一张图时,切换至“行业根词”可给我们更多灵感。


行业根词:是指该词在相应行业里具有代表性的根词,可围绕这些词展开,构建一个行业的骨架,从该架构中选择目前时间投入产出比最高的词生产各种内容。



比如,挑选功效性的组合“红茶+减肥、绿茶+口臭、黑茶+养生”作为专题图解。



当想将一个分类分解透彻,切换至“行业子分类”,选定后进入二级分类,将一清二楚。



行业子分类:该分类列表是通过智能算法,对该行业所有关键词进行了一个大致的细分,减少人工分类的低效操作,协助用户快速了解行业中更细致的需求。



比如,图解“花茶”详细分类,可列出下图。



当想解决一些用户更为旺盛的需求,切换至“疑问词汇提取”,通过常用的疑问词组合,做成文案实现用户精准触达。



疑问词汇提取:5118将中文常用的疑问词列举在此,无需人工整理便能知道网民关于该行业的疑问详情句,同样支持单个列表导出excel数据,以及需求分析。


比如,关于“什么”的疑问词中,都是问“什么茶是什么分类”,我们前面的图已经做好了图解,在“怎么”的疑问词中,基本都是问“什么茶怎么泡”,那么可以针对“泡茶的方法步骤”做一份专题图解。



当想获得更多优秀案例灵感,切换至“行业代表网站”,能节省我们找优秀同行的时间。


行业代表网站:是指5118通过智能算法,把属于该行业里最相关的行业网站汇聚于此,通过这些代表网站,可从中学习研究他们的排名运营策略。



最后,当想对一个行业或项目做一个可视化需求分析,切换至“用户需求画像”,里面有多幅分析图,辅助我们获取更多线索。


用户需求画像:将网民最核心的需求与相互之间的关联通过可视化图表呈现给用户,通过需求画像可更全面了解网民需求。



通过5118「行业词库」深入剖析全行业的方式,规划图解制作展示给用户,能更好的提高用户黏度。



518会员日感恩回馈!




商机挖掘小程序二维码入口




5118
官方视频教程更新



文案素材去哪个网站找?




2022



会员须知:5月第三周更新表


0
1
智能改写下拉修复

智能改写下拉词,部分情况下出现异常问题修复。

>>>查看功能详情



近期大神干货





SEO

001:《原创高流量蹭热点文章实操》

002:《什么是接近完美的SEO流量文章》

003:《SEO大神分析的关键词最后干啥》

004:《长尾关键词修炼SEO大神必经》

005:《流量20W+是如何做到的》

006:《SEO要从行业流量根词出发》

007:《网络营销为例,破解流量运营密码》

008:《我是怎么找《流浪地球》流量点》

009:《确保首页关键词一定带来流量》

010:《2013-2019百度搜索算法规则详解》

011:《评估SEO价格和价值的6要素》

012:《23个网站数据分析常用功能》

013:《每天必看的SEO大数据怎么来的》

014:《暴涨网站增加了哪些外链?您的准确外链有多少》

015:《哪种类型页面的排名最好》

016:《头条SEO流量不断上升》

017:《不可忽视的神马移动端流量》

018:《百度劲风算法,取流量真经两法宝》

019:《百度搜索算法排序全解析,SEO避雷必看》

020:《穷尽用户需求来击中未来流量》

021:《长尾流量高级搜索让数据更精准》

022:《流量挖掘速度大大提升,界面回归经典》

023:《精准找回跌落排名并维护好上涨排名 = 权重上涨方法》

024:《高权重网站到底做了什么?用这功能来揭秘,照做就对了》


流量挖掘

001:《SEO、群站、知乎推广、全网推广、排名,一个后台全部监控》

002:《15个搜索引擎下拉词数据同时显示,又一营销利器》

003:《商机挖掘工具快速挖掘所有疑问需求转为赚钱项目》

004:《是不是忽视了这老牌高权重流量平台》

005:《不以为然的平台,用信息差躺着月入过万》

006:《70%的人都忽略的赚钱引流圣地》

007:《用这免费升级工具开脑洞》

008:《用神器精准做知乎问答营销》

009:《大数据看互联网公司最近准备上线什么网站》

010:《一键剖析搜索引擎和内容流量聚焦在哪里》

011:《用百度智能小程序引流和占排名》

012:《让流量挖掘不间断,流量一手情报利器》

013:《不知道搜索指数暴涨有哪些词还怎么做流量》

014:《流量暴涨隐蔽热词触手可及》

015:《行业词库升级,垂直行业运营如鱼得水》
016:《日入10W,知识星球的星主如何通过知识生财》

017:《如何利用公众号名称引流?》

018:《SEO、知乎、新媒体、短视频共同参与的红包封面项目》

019:《问答文案发挥最大价值,文案反向挖流量功能》

020:《老板想及时掌握竞品动态?又一情报利器》

021:《随时随地用手机抓住商机,商机挖掘小程序》

022:《淘宝、知乎、抖音、京东、拼多多、天猫、百度,下拉词深度挖掘》

023:《月光宝盒般能力,回顾事件发酵,热点发展轨迹一目了然》

024:《SEO常用信息差玩法,如何用到抖音和头条》

025:《流量暴涨词升级4大功能,让您不再与商机机会擦肩而过》

026:《没有这份流量分析Excel模版,做不好SEO与互联网流量运营》

027:《再也不用手动查询流量指数和网民搜索长尾词》

028:《商机挖掘小程序随时随地查流量指数、长尾需求和历史回溯》

029:《官网被微信拦截,怎么第一时间发现?》

030:《百亿行业词库已做到每日更新,快人一步轻松打造流量矩阵》

031:《SEO百万流量词一键清洗工具,速度提升几十倍》

032:《透视每个广告背后的生意盈利模式,挖掘高价值竞价流量词功能上线》

033:《没想到新媒体大佬们,是这样反向操作找到爆款选题》

034:《区域词库上线!各省市级行业数据,轻松获取地域流量》

035:《海量词过滤器,违规敏感词一键快捷过滤》

036:《抖音关键词挖掘上线!抖音SEO流量聚焦就在这》

037:《我是如何利用SEO思维做出万字的元宇宙专题》

038:《百度头条抖音每日暴涨流量在哪里?暴涨流量升级玩法》

039:《批量查关键词指数升级!大幅提升SEO与SEM流量参考价值》

040:《电商产品标题怎么写才能轻松引流》

041:《找副业兼职别小看冷门需求,分分钟让你月入过万》

042:《如何增加你的副业收入?四张图掌握用户流量,人人都能成!》

043:《小红书这套引流技巧,全网适用搜索霸屏效果》

044:《蓝海项目如何落地?别错过眼前竞价商机!一键挖竞价大数据》

045:《不花钱蹭平台爆款流量,暗藏营销价值下拉词数据》

046:《关键词综合分析15合1,一次满足你的营销情报要求》

047:《4月热点流量词引流,还有哪些值得做?如何延伸流量?》

048:《如何挖掘热门城市移动端流量词?又一引流方法》

049:《抖音做什么题材才有流量?这捷径让流量猛涨》


知乎

001:《如何快速挖掘知乎千万级流量洼地》

002:《大V们已为您铺好赚钱之路,能否致富就靠这个榜单》

003:《超适合SEO思维带货的平台,一篇内容躺赚终身》

004:《监控数据量又扩大百倍,持续暴涨的流量洼地一查便知》

005:《都说带货能赚钱,知乎好物还有哪些不为人知的方法》

006:《透视知乎16w个话题流量分布,知乎带货少走弯路》

007:《如何挖掘文案中所有适合带货的商品?文案自动选品》

008:《你关心的知乎问题哪篇会火?精准的流量监控利器》

009:《知乎怎么做排名?知乎站内SEO排名大数据上线》

010:《知乎SEO大数据,知乎百度占位和知乎站内排名必备》

011:《如何运用5118工具在知乎高效引流》

012:《哪个知乎号价值最高,知乎权重》

013:《再也无需逐页翻看,海量知乎数据支持下载》

014:《如何提升排名实现知乎霸屏,一看就会!》


新媒体运营

001:《一次查看77个热点榜单,拒绝错过热点流量》

002:《文章排名发布前居然可以这样预测和提高》

003:《怎么让文章每段都是精华?提高收录概率》

004:《从玩SEO到玩抖音,抖音大数据》

005:《内容神器,一款您正在寻找的编辑器》

006:《文章不收录?用这检测神器,看哪部分重复》

007:《一个界面搞定自动采编、智能原创和原创度检测》

008:《一定要了解!国内自动SEO已到这个程度》

009:《干货 | 提高转载文章SEO收录率的智能工具》

010:《合成SEO文章,轻松过查重检测,自带核心词流量》

011:《B2B行业网站原创利器,轻松生产原创内容,提升排名》

012:《不会蹭热点?热点段落自聚合了解下》

013:《智能化原创又迎来一波更新,自动写作蓄势待发》

014:《梦寐以求的智能样式排版,让公众号文章如虎添翼》

015:《检测文章通顺度,人工智能告诉你文章哪里不通顺》

016:《想提高文章收录率?这招教你避开查重算法》

017:《SEO智能文章改写,新AI模型让通顺度进入新高度》

018:《智能原创下拉换词已学会根据前后文优选词汇》

019:《流量挖掘,日期筛选功能掌握热搜流量一手情报》

020:《官方解读《百度搜索优质内容指南》,精华段落功能》

021:《用大数据建立疫情百科,别盯着流量》

022:《文案吸睛利器,免费让推广文案有数据感》

023:《海量新鲜文章即时批量导出&海量关键词内容规划Excel分析》

024:《1分钟批量找素材合成短视频?短视频搜索引擎》

025:《我是如何利用它写出热议的鸿蒙专题?》

026:《智能改写功能升级,一键智能换词准确率大幅提升》

027:《离自动写作又近一步,AI智能推荐即将代替人工》

028:《常用筛选输入一次就够!知乎抖音百度微信头条多个引流功能支持》

029:《小白一天内高产百篇短视频文案方法》


SEO浏览器扩展神器

001:《判断一个词能否SEO上前20》

002:《用鼠标就可以创作内容》

003:《DEDE与帝国CMS自动原创智能插件》

004:《你想要的SEO智能化,这一一实现》

005:《能绊倒你的不止版权,还有...》

006:《要逼格?试试这款黑科技》

007:《WordPress,公众号,百家号,头条号全面支持智能原创》

008:《用一个插件解决10个SEO工作问题》

009:《火车头采集器集成5118智能原创后威力巨大》

010:《占楼宝,快速入门高权重SEO霸屏》

011:《5118智能原创火车头插件支持动态锁词》


5118视频教程

5118官方视频
教程大全




SEO运营地图高清图
百度算法大全高清图
获取方法

通过5118公众号对话框:


  • 发送“SEO运营地图”获取 SEO运营地图高清版(58.3MB)



  • 发送“百度算法”获取 百度算法大全高清版(31MB)



  • 长按二维码关注公众号




    www.5118.com


    享受大神级运营视野

    长按识别二维码关注


    关注一个,让你受益终身