+-
人教版四年级上册数学《期中复习专项练习》(有详解)电子版可打印!

25年人教版四年级上册数学《期中复习专项练习》,含答案共149页,电子版可打印可下载,这份四年级数学期中专项练习题,包含了五大专项练习和五大重点题型,帮助孩子夯实基础,提升期中复习效率。高清内容可打印,抓紧领取给孩子们练一练吧! (温馨提示:文末有完整电子版领取方式)

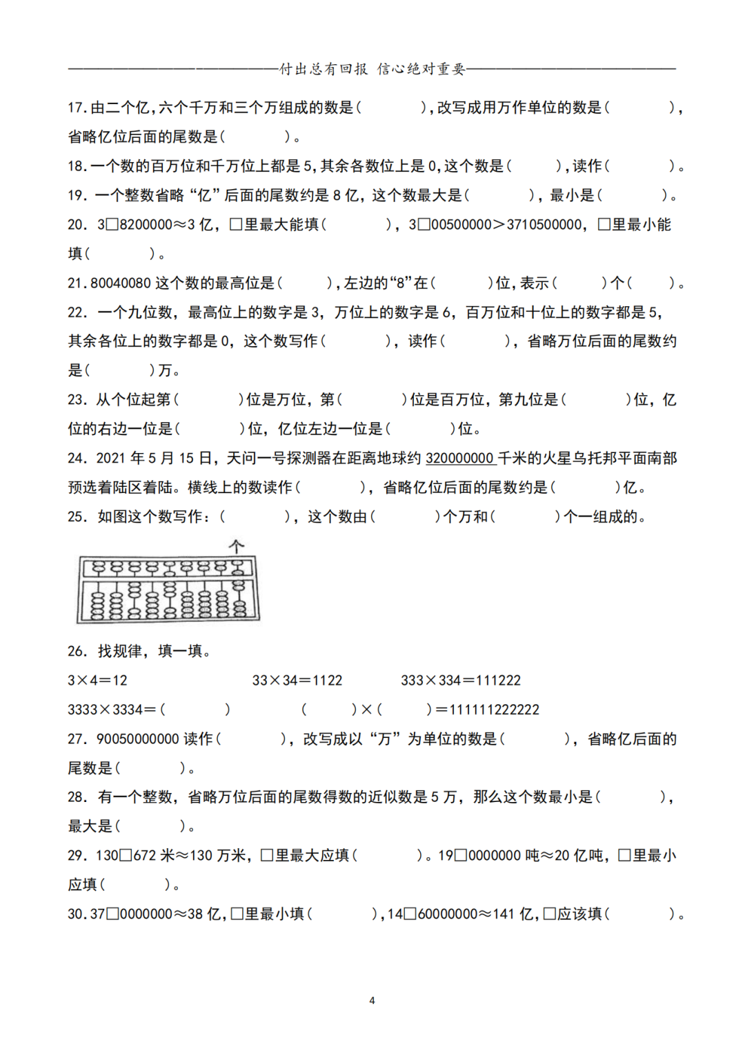
人教版四年级上册数学《期中复习专项练习》(有详解)电子版可打印! 人教版四年级上册数学《期中复习专项练习》(有详解)电子版可打印! 人教版四年级上册数学《期中复习专项练习》(有详解)电子版可打印! 人教版四年级上册数学《期中复习专项练习》(有详解)电子版可打印!